대상 독자
- 기본 웹 개발 지식(HTTP, REST API 등)에 대한 이해는 있으나 처음 VOD 스트리밍 플랫폼을 구축하려는 주니어 개발자
- 소규모로 시작하지만, 사용자가 늘어날 것을 대비해 확장 가능한 아키텍처를 설계해야 하는 개발자
실제 구현 방법에 대해서는 다루지 않습니다
이 글에서는..
첫 번째. 동영상 스트리밍의 핵심 개념
- 일반적인 파일 전송과 스트리밍의 차이는 무엇일까?
- 인코딩? 트랜스코딩? 비트레이트? 해상도?
- 스트리밍 전용 프로토콜이 있다고?
두 번째. 동영상 처리 과정의 다양한 방법들
- 동영상 업로드 방법 3가지
- 동영상 처리 파이프라인 실행 방법 3가지
세 번째. 나만의 동영상 스트리밍 시스템 설계하기
- 선택한 동영상 처리 방법들과 그 이유
- 동영상 업로드부터 재생까지 아키텍처 설명
- 동영상 업로드 실시간 알람 설계
동영상 스트리밍의 핵심 개념을 알아보자
1. 일반적인 파일 다운로드와 스트리밍의 차이?
일반적인 파일 전송의 핵심은 다운로드이다.
다운로드는 외부에 있는 데이터를 내 컴퓨터로 가져오는 것이다. 즉, 클라이언트가 요구하는 파일 전체를 서버로부터 받는 과정이라 볼 수 있다. 우리가 쉽게 볼 수 있는 일반적인 이미지들도 모두 서버로부터 파일 데이터를 모두 가져온 후 보여주는 것이다.
이미지, 파일과 같은 작은 크기의 데이터는 문제가 되지 않았다. 보통 수십KB ~ 수MB의 크기이기에 다운로드 시간이 길지 않았기 때문이다. 하지만, 동영상 같은 큰 데이터인 경우 문제가 발생했다. 수백MB ~ 수GB의 크기까지 도달하는 동영상의 데이터를 받아오기까지 수십 분에서 수 시간을 기다려야하는 경우가 발생한다. 만약 네트워크 환경이 좋지 않은 경우라면 더 오랜 시간이 걸리거나 끊김 현상이 발생할 것이다. 예를 들어, 현재 많이 즐겨보는 유튜브 영상 하나를 시청할 때마다 수십 분을 기다린다면 인기를 얻을 수 없었을 것이다.

이러한 문제를 해결하기 위해 등장한 것이 바로 스트리밍이다.
스트리밍은 모든 데이터를 받아온 후 사용하는 것이 아닌, 미리 작은 조각(세그먼트)으로 나누어진 파일들을 순차적으로 다운로드하며 받은 부분부터 재생하는 방식이다. 예를 들어, 동영상 같은 경우 사용자는 앞부분의 데이터만 미리 받아온 후 그 부분만 재생을 시작하는 것이다. 앞 부분을 보며 기다린 만큼 뒷 부분 데이터를 받아오며 끊기지 않고 재생될 수 있는 것이다.
이때 세그먼트들의 정보(영상의 길이, 사용 가능한 화질 목록, 각 세그먼트의 재생시간 등)를 담은 플레이리스트를 먼저 다운로드한다는 것을 기억하자.
이로 인해 큰 데이터 전체를 받아오는 대기 시간을 줄여 사용자 경험을 개선할 수 있게 된 것이다.

Q. 동영상이 아닌 크기가 큰 파일도 있지 않나요? 그런 파일도 스트리밍 하나요?
일반적으로는 스트리밍하지 않는다.
스트리밍 가능 여부를 판단할 때 핵심은 "전체 파일이 다운로드되기 전에 일부 데이터만으로 의미 있는 작업을 수행할 수 있는가"이다.
1GB의 엑셀 문서, 5GB의 압축 파일, 10GB의 게임 실행 파일 등은 일부분만으로는 사용할 수 없다. 전체 파일이 있어야 문서가 열리고 프로그램이 실행되는데, 이는 파일 구조상 헤더, 메타데이터, 실제 데이터가 서로 참조하고 의존하고 있기 때문이다.
반면 동영상과 오디오는 시간 순서대로 독립적인 프레임과 샘플로 구성되어 있어, 앞부분부터 순차적으로 재생할 수 있다. 물론 동영상 내부의 프레임들도 GOP(Group of Pictures) 구조에서 서로 연관되어 있지만, 전체적으로는 순차 접근이 가능하도록 설계되어 있다. 동영상 외에도 Linearized PDF는 첫 페이지부터 순차적으로 볼 수 있고, Progressive JPEG은 저해상도부터 점진적으로 선명해지며, 로그 파일은 실시간으로 tail 명령어로 읽을 수 있다.
결국 스트리밍이 가능하려면 순차 접근이 가능해야 하고, 각 데이터 조각이 상대적으로 독립적이어야 하며, 무엇보다 파일 포맷 자체가 스트리밍을 고려해 설계되어야 한다.
Q. 동영상 재생 중 중간 부분부터 보고 싶으면 어떻게 되나요?
사용자가 재생 바를 클릭하면 해당 위치의 데이터를 새로 요청하게 된다.
미리 데이터를 받아오지 못한 부분이라면, 해당 부분의 데이터를 충분히 받을 때까지 잠시 대기해야 하는데, 이것이 바로 버퍼링이다.
그 이후, 요청한 위치부터 순차적으로 데이터를 받아오며 스트리밍한다.
2. 인코딩? 트랜스코딩? 비트레이트? 해상도?
조금은 진부할 수 있는 내용이지만 핵심 키워드들을 알아보자.
아래 사진을 이해하는 것이 목표다.

1. 인코딩은 원본 동영상 데이터를 압축하여 파일 크기를 줄이는 과정이다.
카메라로 촬영한 원본 동영상은 용량이 매우 크다. 예를 들어, 1분짜리 4K 영상의 원본은 수 GB에 달할 수 있다. 이런 거대한 파일을 그대로 인터넷으로 전송하면 다운로드 시간이 너무 오래 걸리고, 서버 저장 공간도 많이 필요하다.
따라서 코덱(Codec)이라는 압축 알고리즘을 사용하여 데이터를 압축한다. 대표적인 코덱으로는 H.264, H.265(HEVC), VP9 등이 있다. 이러한 코덱들은 화질 손실을 최소화하면서도 파일 크기를 원본의 1/10 ~ 1/30 수준으로 줄일 수 있다.
압축 알고리즘은 호환성, 인코딩/디코딩 속도 등 용도에 따라 선택해야 한다.
2. 트랜스코딩은 이미 인코딩된 영상을 다른 포맷이나 품질로 다시 변환하는 과정이다.
스트리밍 서비스는 다양한 환경의 사용자를 지원해야 한다. 빠른 와이파이를 사용하는 사람도 있고, 느린 모바일 데이터를 사용하는 사람도 있다. 큰 TV 화면으로 보는 사람도 있고, 작은 스마트폰 화면으로 보는 사람도 있다.
이를 위해 하나의 원본 영상을 여러 가지 품질로 변환한다. YouTube나 Netflix에서 화질을 선택할 수 있는 이유가 바로 이 때문이다. 예를 들어 1080p + 8Mbps, 720p + 5Mbps, 720 + 2.5Mbps 등 여러 버전을 생성해 놓고 서버에 저장해 둔다. 이것을 사용자 환경에 맞춰 제공해준다. 보통 FFmpeg라는 라이브러리를 사용한다.
트랜스코딩 시점은 업로드 직후 서버에서 일어나며, 원본 품질보다 높은 품질은 생성하지 않는다.
3. 비트레이트는 초당 전송되는 데이터의 양(bits per second, bps)을 의미한다. 단위는 보통 Mbps(메가비트 per 초) 또는 Kbps(킬로비트 per 초)를 사용한다.
여기서 주의할 점은 비트레이트가 높다고 해서 영상이 더 빠르게 전송되는 것은 아니다. 재생 시간은 동일하지만, 같은 1초를 표현하는 데 더 많은 데이터를 사용한다. 즉, 더 고품질의 영상 정보가 담겨있는 것이다. 또한, 초당 전송해야 할 데이터 양이 많아지므로 더 빠른 인터넷 속도가 필요하다. 만약 느린 인터넷 환경에서 높은 비트레이트 영상을 재생하면 데이터를 충분히 빠르게 받지 못해 버퍼링이 자주 발생하게 될 것이다.
4. 해상도는 영상의 가로x세로 픽셀 수를 의미한다. 픽셀이 많을수록 더 선명하고 세밀한 화면을 볼 수 있다.
주요 해상도는 다음과 같다:
- 4K (UHD): 3840 x 2160 (약 830만 픽셀)
- 1080p (Full HD): 1920 x 1080 (약 207만 픽셀)
- 720p (HD): 1280 x 720 (약 92만 픽셀)
- 480p (SD): 854 x 480 (약 41만 픽셀)
- 360p: 640 x 360 (약 23만 픽셀)
해상도가 높을수록 화질이 좋지만, 그만큼 데이터의 크기도 크다.
Q. 해상도와 비트레이트의 관계?
같은 해상도라도 비트레이트가 다르면 화질이 달라진다. 1080p 영상이라도 10 Mbps, 5 Mbps, 2 Mbps에 따라 체감 화질에 차이가 있다.
해상도는 픽셀 개수(화면 크기)를 결정하고, 비트레이트는 각 픽셀을 얼마나 정확하게 표현할지를 결정한다. 따라서 픽셀이 많아도 비트레이트가 낮으면 색상과 디테일이 뭉개져 화질이 떨어지게 된다.
Q. 해상도/bps는 어떻게 결정될까?
두 가지 경우로 나뉘게 되는데, Auto모드와 수동으로 해상도를 선택한 경우다.
Auto모드에서 스트리밍 서비스는 네트워크 속도를 측정하여 Mbps를 확인한 후 Mbps에 지원할 수 있는 해상도를 자동으로 선택한다. 예를 들어 10Mbps가 측정 되었다면, 1080p 해상도 영상을 충분히 지원할 수 있다고 결정한다. 이것을 적응형 비트레이트 스트리밍(Adaptive Bitrate Streaming, ABR)이라 한다.
수동으로 해상도를 선택한 경우에는 해상도는 고정되지만 네트워크 상황에 따라 비트레이트는 여전히 자동으로 조절된다.
예를 들어, 사용자가 1080p를 선택했을 때 같은 1080p라도 측정한 Mbps에 따라 영상의 버전을 선택해 제공한다. 만약 5Mbps라면 1080p 5Mbps 영상을 제공하고, 8Mbps라면 1080p 8Mbps 영상을 제공하는 것이다.
3. 스트리밍 전용 프로토콜이 있다고?
초기에는 일반 HTTP 프로토콜로 동영상을 전송했다. 하지만 큰 문제가 있었다.
사용자의 네트워크 상황은 고정되어 있지 않다. 사용자가 와이파이에서 모바일 데이터로 전환하거나, 지하철을 타면서 신호가 약해지거나, 여러 사람이 동시에 같은 네트워크를 사용하면서 속도가 느려지는 등 네트워크 환경은 실시간으로 변한다.
일반 HTTP로 고정된 품질의 동영상을 전송하면 어떻게 될까? 네트워크가 느려졌을 때 높은 품질의 영상을 계속 받으려다 버퍼링이 자주 발생하게 된다. 반대로 네트워크가 빨라졌을 때도 낮은 품질의 영상만 계속 보게 되어 사용자 경험이 떨어진다.
"네트워크 상황에 따라 동영상 품질을 실시간으로 자동 조절할 수는 없을까?"
이런 고민에서 탄생한 것이 바로 적응형 스트리밍 프로토콜이다.
2025년 현재 HLS(HTTP Live Streaming)가 대부분의 동영상 플랫폼에서 사용하는 표준 프로토콜이다. 거의 모든 디바이스와 호환성과 안정성이 이유이다.
클라이언트는 다음과 같이 재생한다.
- 플레이리스트 파일(m3u8)을 다운로드하여 어떤 품질들이 있는지 확인
- 현재 네트워크 속도를 측정해 적절한 품질 선택
- 선택한 품질의 조각을 다운로드하며 재생
- 핵심 : 매 조각을 다운로드할 때마다 네트워크 속도를 다시 측정
- 네트워크 속도가 떨어지면 낮은 품질로 변환, 올라가면 높은 품질로 변환.
이처럼 사용자 네트워크 환경에 맞춰 품질을 실시간으로 변경한다. 이로인해 사용자는 화질이 순간적으로 조금 떨어지더라도 영상이 멈추지 않고 계속 재생되는 경험을 하게 된다.
이 외에도 DASH(HLS와 유사한 국제 표준), RTMP(라이브 방송 업로드 전용), WebRTC(화상회의용 극저지연 프로토콜) 등이 있다.
아래 그림으로 쉽게 알아보자!
첫 번째는 네트워크가 빠른 경우이다.

두 번째는 네트워크가 느린 경우이다.

Q. 사용자 네트워크 속도는 어떻게 측정할까?
세그먼트 / 다운로드 속도로 계산한다.
예를 들어 2MB파일을 2초동안 다운로드 했다면, (2MB * 8) / 2 = 8Mbps 이다.
Q. 처음에 가져오는 파일은 무엇일까?
세그먼트를 다운로드받는 속도를 계산하여 적응형 스트리밍을 지원한다고 했는데, 첫 다운로드 파일을 어떻게 지정하는지 궁금했다.
세 가지 방법이 있다.
첫 번째는 초기에 낮은 화질로 재생을 시작하고 1~2개 세그먼트를 다운로드한 후 네트워크 속도를 측정해 화질을 올리는 방법이다.
두 번째는 테스트 전용 세그먼트 조각을 보내, 첫 세그먼트부터 적절한 화질을 선택하는 방법이다.
세 번째는 같은 사용자에서 이전에 측정된 속도를 캐시해두고, 다음 재생 시 첫 세그먼트 화질을 그 값으로 바로 추정한다.
동영상 처리 과정의 다양한 방법들
1. 동영상 업로드 방법 3가지
방법 1: 단순 HTTP 업로드
가장 기본적인 방법으로, 일반적인 파일 업로드와 동일하다. 사용자가 파일을 선택하면 브라우저가 HTTP POST 요청으로 파일 전체를 서버에 전송하고, 서버는 요청을 받아 파일을 저장한다.
구현이 매우 간단하다는 것이 가장 큰 특징이다. 기본 HTML form과 백엔드 파일 처리만 있으면 되고, 추가 라이브러리도 필요 없으며 일반적인 웹 서버 설정 그대로 사용할 수 있다. 작은 파일(100MB 미만)만 다루거나 MVP 단계에서 빠르게 구현하고 싶을 때, 사용자가 많지 않고 네트워크 환경이 안정적인 경우에 적합하다.
하지만 1GB 이상의 대용량 파일 업로드 시 매우 오래 걸리고, 중간에 끊기면 처음부터 다시 업로드해야 한다. 서버가 파일을 모두 처리한 뒤 응답하므로 큰 파일은 업로드 중 타임아웃이 발생할 수 있다. 또한 여러 사용자가 동시에 큰 파일을 업로드하면 서버 메모리에 부담이 된다.

방법 2: 청크 업로드
파일을 작은 조각(청크)으로 나누어 순차적으로 업로드하는 방식이다. 클라이언트가 파일을 여러 청크로 분할하고(예: 5MB 단위), 각 청크를 순서대로 서버에 전송한다. 서버는 받은 청크들을 임시로 저장했다가 모든 청크가 도착하면 하나의 파일로 합친다.
특정 청크 업로드가 실패하면 해당 청크만 다시 전송하면 되므로 처음부터 다시 시작할 필요가 없다. 청크 단위로 업로드 상태를 알 수 있어 사용자에게 정확한 진행률을 보여줄 수 있고, 작은 청크 단위로 처리하므로 서버 메모리 부담도 적다. 수 GB 파일도 안정적으로 업로드할 수 있어 대용량 파일을 다루거나 불안정한 네트워크 환경의 사용자가 많은 경우, 사용자 경험을 중시하는 서비스(YouTube, Vimeo 등)에서 사용한다.
다만 클라이언트와 서버 모두 청크 관리 로직이 필요하여 구현 복잡도가 증가한다. 서버에서는 청크를 저장하기 위한 임시 파일을 미리 생성해 두어야 하며, 청크를 모두 수집한 뒤 재조합 과정이 필요하다.

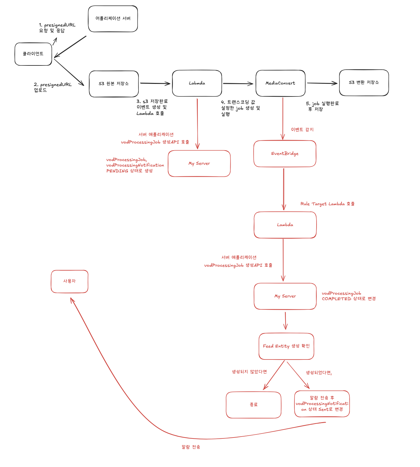
방법 3: Presigned/Signed URL 업로드
클라우드 스토리지(AWS S3, Google Cloud Storage)에 직접 업로드하는 방식이다. 클라이언트가 서버에 업로드 권한이 담긴 URL을 요청하면, 서버는 임시 업로드 URL(Presigned URL)을 생성하여 응답한다. 클라이언트는 받은 URL로 클라우드 스토리지에 직접 파일을 업로드하고 서버에 메타데이터 저장을 요청하는 등 후속 처리를 진행한다.
파일 데이터가 서버를 거치지 않고 클라우드로 직접 전송되어 서버 부하가 최소화되고 서버의 네트워크 비용도 크게 줄일 수 있다. 클라우드 제공자의 글로벌 인프라를 활용하여 빠른 업로드 속도를 낼 수 있고, 많은 사용자가 동시에 업로드해도 서버 부담이 없어 확장성이 뛰어나다. 사용자 규모가 크거나 빠르게 성장하는 서비스, 서버 인프라 비용을 최적화하고 싶은 경우, 이미 클라우드 스토리지를 사용 중인 경우나 글로벌 서비스에 적합하다.
하지만 AWS S3나 Google Cloud Storage 같은 외부 서비스가 필수이고, Presigned URL 생성 시 권한과 만료 시간을 정확히 설정해야 하는 등 보안 관리가 복잡하다. 클라우드 스토리지 사용료와 데이터 전송 비용이 발생하며, 브라우저에서 직접 업로드하려면 클라우드 스토리지에 CORS 설정이 필요하다.

Q. 어떤 방법을 선택해야 할까???
초기 MVP 단계에서는 방법 1(단순 HTTP 업로드)로 시작하고 파일 크기를 일정 크기 이하로 제한하면 충분히 운영 가능하다. 동시 사용자가 증가하거나, 대용량 파일이 많은 경우 방법 2(청크 업로드)로 전환하여 사용자 경험을 개선할 수 있다. 만약, 일일 업로드가 수천, 수만 건을 넘어간다면 방법 3(Presigned URL 업로드)으로 전환하여 서버 부하를 줄일 수 있다.
실제로는 방법 2와 3을 결합(Presigned URL + 청크 업로드)하여 클라우드 스토리지에 청크 단위로 업로드하는 방식이 가장 이상적이다. AWS에서는 S3 Multipart Upload가 이 방식을 지원한다.
2. 동영상 변환 파이프라인 실행 방법 3가지
사용자가 동영상 업로드를 시작한 후, 원본 파일 저장부터 여러 품질로 변환, 썸네일을 생성, HLS용 세그먼트(.ts 등)로 분할 저장하기까지의 전체 과정을 동영상 변환 파이프라인이라고 하겠다.
그렇다면 이 파이프라인을 어떻게 실행할 것인가? 업로드 요청을 받은 서버가 직접 처리할 것인가, 아니면 별도의 워커 서버에 위임할 것인가? 자체 인프라를 구축할 것인가, 클라우드 서비스를 사용할 것인가?
파이프라인 실행 방법에 따라 처리 속도, 비용, 확장성이 크게 달라진다.
[가정 : 동영상 업로드는 단순 HTTP 업로드인 상황]
방법 1: 동기 처리
가장 단순한 방법으로, 원본 동영상 업로드 HTTP 요청과 같은 흐름에서 모든 처리를 완료한다. 즉, 사용자가 동영상을 업로드하면 서버가 즉시 트랜스코딩, 썸네일 생성, 세그먼트 분할 등 모든 변환 작업을 순차적으로 처리하고, 완료될 때까지 기다린 후 응답을 반환한다.
구현이 매우 간단하고 코드 흐름이 직관적이어서 작은 파일(1분 미만, 100MB 이하)만 다루는 초기 MVP에 적합하다.
하지만 치명적인 문제가 있다. 5분짜리 동영상을 3가지 품질로 처리하면 수 분이 걸리는데, 그동안 사용자는 업로드 화면에서 계속 기다려야 한다. 서버의 웹 프로세스가 동영상 처리에 묶여있어 다른 요청을 처리할 수 없고, 처리 중 에러가 발생하면 사용자가 처음부터 다시 업로드해야 한다. 여러 사용자가 동시에 업로드하면 서버가 금방 포화 상태가 된다.

방법 2: 비동기 처리 - 자체 구축
원본 동영상 업로드와 동영상 변환 작업을 분리하여 처리하는 방식이다. 업로드한 원본 동영상이 저장소(S3 등)에 저장되면 즉시 응답을 반환하고, 변환 작업은 백그라운드 시스템(비동기 작업 위임, 메시지 큐 + 워커, Lambda 등)에 위임하여 비동기로 처리한다.
사용자는 원본 동영상 저장이 완료되면 즉시 HTTP 응답을 받아 다른 페이지로 이동하는 등 추가 작업을 할 수 있게된다. 서버 측면에서는 HTTP 커넥션 및 스레드를 장시간 점유하지 않아 리소스를 효율적으로 사용할 수 있고, 처리 실패 시에도 HTTP 요청이 이미 완료되었기 때문에 타임아웃 걱정 없이 백그라운드에서 재시도할 수 있다.
하지만 구현 방법에 있어 복잡도가 높아진다. 단순하게는 애플리케이션 내부에서 별도 스레드로 처리할 수 있지만, 서버 재시작이나 장애 시 작업이 손실될 수 있다. 안정성과 확장성을 위해서는 메시지 큐(RabbitMQ, AWS SQS 등)와 워커 시스템을 구성하거나 Lambda 같은 서버리스 함수를 사용해야 한다.
또한, 비동기 처리에서는 실패 전략을 신중하게 설계해야 한다. 트랜스코딩 작업은 시간이 오래 걸리고 네트워크 이슈, 리소스 부족, 코덱 오류 등 다양한 원인으로 실패할 수 있다. 이때 실패한 작업을 어떻게 처리할 것인지 다양한 대체 방안을 세워야 한다.

방법 3: 비동기 처리 - 클라우드 관리형 서비스 (Managed Service)
동영상 변환 작업을 완전히 클라우드 서비스에 위임하는 방식이다. AWS MediaConvert, Google Cloud Transcoder API 같은 서비스에 API 호출만으로 모든 작업을 요청하고, 처리 인프라는 클라우드가 알아서 관리한다.
예를 들어, MediaConvert를 사용하면 트랜스코딩 서버를 직접 구축 및 운영할 필요가 없다. 업로드된 영상에 대해 어떤 출력 포맷과 옵션(코덱/해상도/비트레이트 조합, HLS 세그먼트, 썸네일 등)을 Job이 정의하면, AWS가 내부적으로 리소스를 확장해 작업을 병렬로 처리해줍니다. 즉, 이는 트래픽이 몰려도 신경 쓸 필요 없다는 장점이 있다.
비용이 가장 큰 고려사항이다. 서울, AWS MediaConvert는 SD 영상 기준 분당 $0.0085의 비용이 든다. 10분 영상 일일 업로드가 10개, 3가지 품질 생성 기준으로 월 $76.5 정도다. 그렇기에 제한 설정이 중요한데, MediaConvert는 영상 길이를 기준으로 비용이 나가기 때문에 영상 길이 제한과 사용자 업로드 횟수 제한을 설정해야한다.
세밀한 커스터마이징도 제한적이다. MediaConvert는 해상도/코덱 변환, 기본 썸네일 생성, HLS 분할 등 일반적인 기능만 제공한다. FFmpeg을 사용해 직접 구축한다면 다양한 옵션을 설정할 수 있다.

Q. 어떤 방법을 선택할까?
응답 시간이 매우 길어질 수 있기 때문에 최소한 비동기 처리는 해야한다는 생각으로 방법 1은 권장하지 않는다.
트랜스코딩 작업은 CPU/메모리 자원을 많이 사용하므로 애플리케이션 내 비동기 작업으로 처리하는 것도 추천하지 않는다.
초기에 일일 업로드 수가 많지 않고, 운영 부담을 줄일 수 있는 AWS MediaConvert와 같은 클라우드 관리형 서비스 사용을 권장한다. 앞서 말했듯이 구축 및 운영 비용을 줄일 수 있고, 출력 포맷과 옵션만 정의하면 된다는 점이 가장 큰 장점이다.
하지만, 일일 업로드 수가 많아지면서 비용이 커질 때, 최적화 하기 위해 자체 트랜스코딩 워커 서버를 구축하는 것이 좋아보인다. 보통 메시지 큐 + 워커 서버를 함께 사용한다.
지금까지 핵심 개념에 대해 알아봤고, 이를 통해 나만의 동영상 스트리밍 시스템 설계하기 - (2. 동영상 업로드/재생 설계)에서 이어집니다!
'프로젝트 > 띵동' 카테고리의 다른 글
| 나만의 동영상 스트리밍 시스템 설계하기 - (3. 실시간 알람) (0) | 2025.10.28 |
|---|---|
| 나만의 동영상 스트리밍 시스템 설계하기 - (2. 업로드/재생 설계) (0) | 2025.10.28 |
| Critical GC 장애 대응기: 19초 서비스 중단에서 30ms 이하로 (2) | 2025.09.06 |
